Shenzhen Hanns Technology Co,. Ltd Products Center: TFT LCD丨 Capacitive Touch丨 LCD丨 HMI Intelligent Screen丨
    
Shenzhen Hanns Technology Co,. Ltd
EN
  • CN
  • Home
  • About Us
    • About Us
    • Company Culture
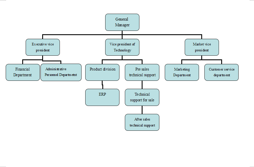
    • Company Structure
    • Development Path
  • News
    • Company News
    • Industry Dynamics
  • Product Center
    • TFT LCD
    • Capacitive Touch
    • LCD
    • HMI Intelligent Screen
  • Technology
    • Technical articles
  • Contact Us
About Us Company Culture Company Structure Development Path
  • Links
    ·Baidu ·GOOGLE
  • Contact us Shenzhen Hanns Technology Co,. Ltd Email:Nick@hanns-lcd.com Sales@hanns-lcd.com
Shenzhen Hanns Technology Co,. Ltd 备案/许可证编号为: 粤ICP备20044202号-1 Powered by hunuo.com